Caro Torres

Making the System Visible

Before scaling a product, the system must first become understandable.

— PROJECT TYPE

Information Architecture


— ROLE

Design Lead

Mapped and structured the information architecture of a fast-growing analytics platform to create shared clarity across teams and enable strategic decision-making.

01.

Context

CHALLENGE

The platform was evolving rapidly, with new features being designed in isolation. This created fragmented navigation, duplicated capabilities, and unclear feature relationships, making collaboration and decision-making increasingly difficult.

GOALS & KPIS

  • - Create a unified visualization of the platform structure.
  • - Reduce ambiguity during feature reviews and stakeholder alignment.
  • - Identify interaction gaps, dead ends, and duplicated capabilities.
  • - Support leadership in defining future feature scope strategically.

02.

Strategic Approach

2.1

System Audit

& Mapping

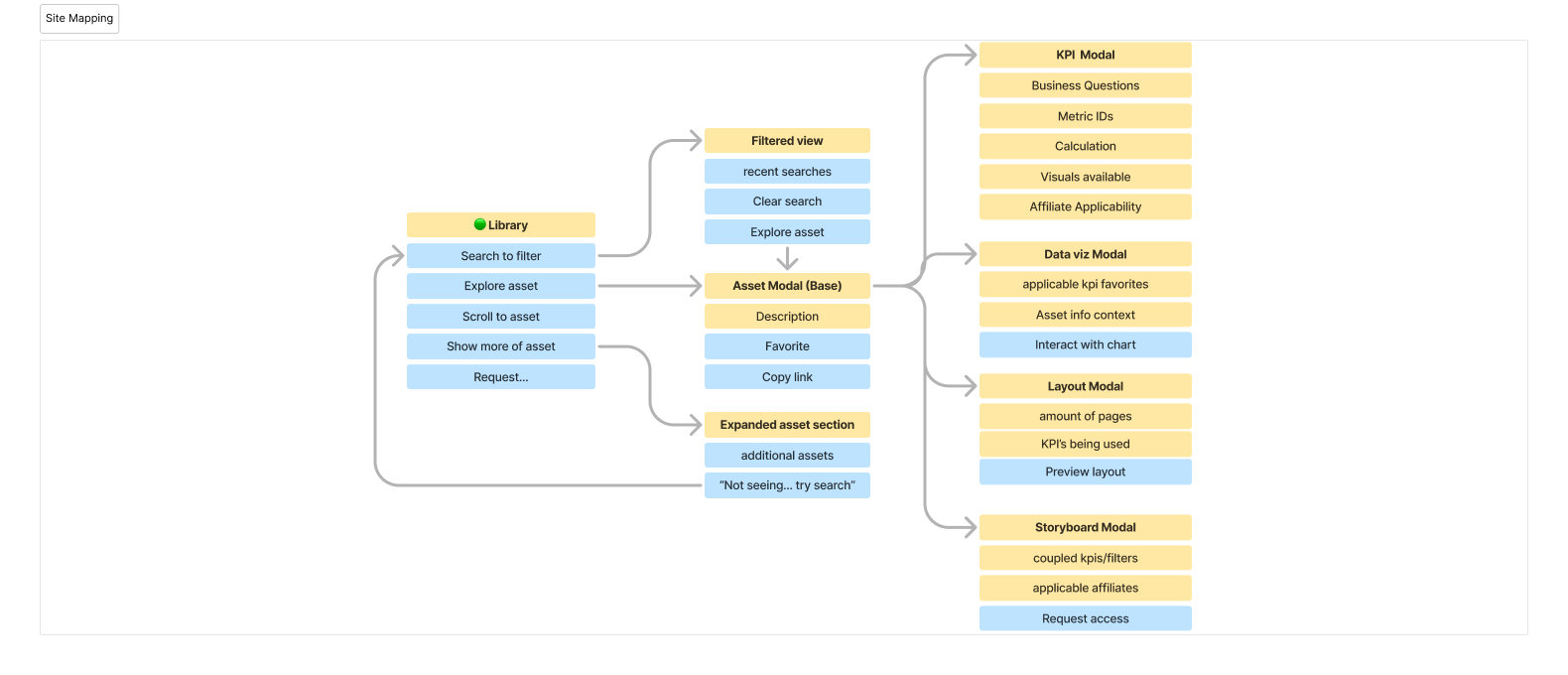
The first step was understanding the real state of the platform beyond individual screens.I conducted a complete audit of: existing features navigation structures interaction flows dependencies between tools Instead of focusing on UI, I analyzed how information moved across the system and how users transitioned between tasks.This allowed me to reveal structural gaps that were invisible at feature level.

2.2

Cross-functional Alignment

Parallel to the audit, I collaborated with leadership and product stakeholders to understand:

  • - upcoming features
  • - long-term goals
  • - cross-business unit needs


I mapped present-state features alongside future initiatives to visualize how the platform was expected to evolve. This step prevented designing only for the current state and ensured strategic scalability.

2.3

Structural Visualization Framework

Using Figma and FigJam, I designed a visual architecture model that represented:

  • - platform sections
  • - feature relationships
  • - user flows
  • - interaction dependencies


The goal was not documentation — but clarity.

The map became a conversation tool used across design, engineering, and product discussions.


Methodology Reference: ShapeUp By Basecamp (Breadboarding Approach)

2.4

Gap Identification & Risk Reduction

The mapping process uncovered:

  • - duplicated feature intentions
  • - dead ends in navigation
  • - inconsistent labeling patterns
  • - missing user recovery flows


These insights helped teams avoid investing engineering effort in overlapping or disconnected solutions.

03.

Impact & Results

System-Wide Visibility

Created a shared visualization that allowed stakeholders and developers to understand how features connected across the platform.

Reduced Feature Duplication

  • Helped leadership identify overlapping requests, preventing duplicated development efforts.

Strategic Decision Tool

  • The architecture map became a reference for feature prioritization, roadmap conversations, and cross-team alignment.


col 4 placeholder

Design was no longer just producing screens — it became a tool for making complexity understandable.